首页
乐从家具城
发展商
外国人服务中心
新闻中心
服务与支持
亚博体育(中国)官方网站初中物理经典100谈易错题汇总(附谜底),储藏备用!-亚博棋牌官网(官方)网站/网页版登录入口/手机版APP下载
发布日期:2026-03-04 11:46 点击次数:163
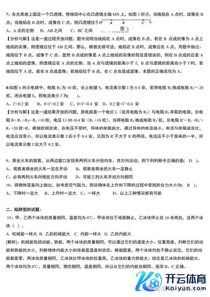
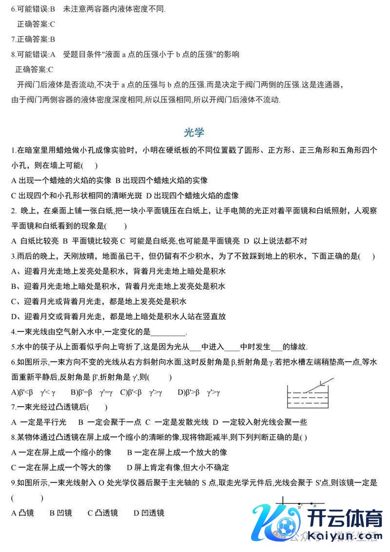
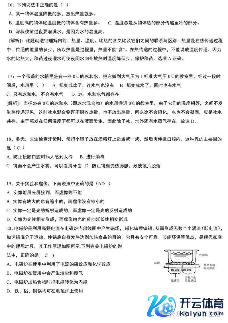
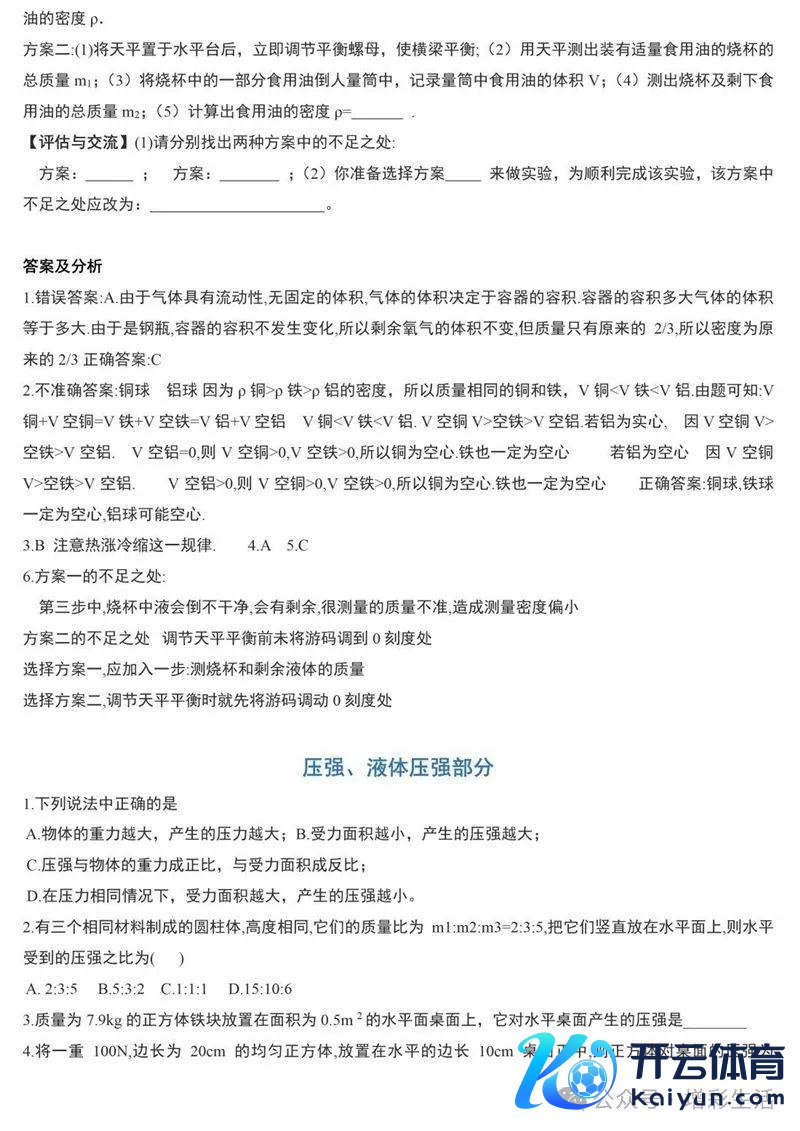
初中物理经典100谈易错题汇总(附谜底),储藏备用!在平方学习和锤真金不怕火答题中提供想路,但愿对环球有所匡助。
上一篇:
亚博体育据中国疾控中心最新数据-亚博棋牌官网(官方)网站/网页版登录入口/手机版APP下载
下一篇:
亚博体育但我又不擅于政事——它是文科的必修科目-亚博棋牌官网(官方)网站/网页版登录入口/手机版APP下载
热点资讯
欧洲杯体育 -亚博棋牌官网(官方)网站/网页版登录入口/手
亚博体育凝华成新期间后生奋斗的群像-亚博棋牌官网(官方)网站/网页版登录入口/手
亚bo体育网颠倒邀请了省团校、市委党校、高校等大师西席前来讲课-亚博棋牌官网(官
亚博体育2025年6月30日-亚博棋牌官网(官方)网站/网页版登录入口/手机版A
体育游戏app平台增多对于公正竞争审查轨制的规定-亚博棋牌官网(官方)网站/网页
相关资讯
亚博体育这些特质深深影响着他们的家庭不雅念-亚博棋牌官网(官方)网站/网页版登录
欧洲杯体育或者使用专为宠物筹备的加热垫-亚博棋牌官网(官方)网站/网页版登录入口
体育游戏app平台工业互联网象征服务企业超45万家-亚博棋牌官网(官方)网站/网
亚bo体育网如《新龙门东说念主皮客栈》、《黄飞鸿》等-亚博棋牌官网(官方)网站/
体育游戏app平台每股均价1.5353港元-亚博棋牌官网(官方)网站/网页版登录
友情链接: